比亚迪的钢针刺痛了宁德时代

一场围绕钢针的隔空战,正以迅雷不及掩耳之势在上演。

这摊子事还得从5月21日,一位名为@小鱼锂电的微博博主发布的一条微博说起。
 


 

视频中,博主就宁德时代811三元电池进行了穿刺测试。在钢针穿入电池后,动力电池迅速发生爆炸,并伴随剧烈燃烧。

好像是感受到了视频内容对自己不利,5月22日,宁德时代旋即发布了一条微博,内容大致如下:是什么阻碍宁德时代做针刺测试?是技术?是体制?是巨头的面子?不,是钢针!




微博附带了一个宁德时代进行针刺测试的视频,视频中的钢针在测试过程中,因为刺不穿电池包折断了。

评论区瞬间热闹起来。

有的瓜客表示,宁德时代是在侮辱大家的智商。




有的表示,这是钢针被黑的最惨的一次。



也许是感受到了522微博不够给自己脸上贴金,5月23日,宁德时代又发了一条微博称,自己早在2017年就已掌握三元电芯通过针刺测试的技术,但是为什么没有推广?通过针刺测试=电池安全吗?

看到这儿,比亚迪销售公司副总李云飞坐不住了,觉得这是在针对比亚迪。他们3月发布刀片电池时,曾在发布会上发布了针刺实验的视频。

于是在5月24日,他公开发文对战,认为针刺实验的核心目的,就是要让电池短路,以便观察电池的热失控情况及制定更好的安全防护策略。他认为宁德时代是在偷换概念。

但随之,一微博名为@David工科男的宁德时代工程师毫不客气地表示,李云飞的话,有两个技术漏洞,并略带嘲讽地给出了解释说明。

有兴趣的话,可以点大研究一下:






总结一下,比宁双方的隔空论战主要集中在这三个问题:

一,针刺实验的核心目的是不是让电池短路?

二,电池未发生短路是否意味着针刺实验失败?

三,应该将侧重电池的单体安全还是系统安全?

你来我往,国内动力电池的一哥二哥,这两天就都没闲着。


 

宁德时代为何突然坐不住了?


在这场此起彼伏的隔空对战中,我不禁要问,比亚迪是在3月发布的刀片电池,并同步发布了针刺实验的视频;为何宁德时代到5月才突然坐不住了呢?



我寻思有这么两个原因。

一来,比亚迪在3月发布时,虽然进行了三元锂电池的对比实验,但并未明确这是宁德时代的电池。毕竟比亚迪在自己的职业生涯中,也做过不少三元锂电池。

而那位名为@小鱼锂电的微博博主,本次却将矛头直接对准了宁德时代的811三元锂电池。要知道,811三元锂电池可是宁德时代的心头肉。自家孩子被别人狂K,你能忍住不发声?

二来,近期电动车自燃事件频发。

理想的那次没有烧到动力电池部分,我们就不提了。

5月8日,一辆搭载三元锂电池组的郑州日产帅客发生自燃,并引燃了周边多辆汽车。




5月18日,广州一辆广汽新能源Aion S(埃安S)也发生自燃,使用的也是三元锂电池。



这接踵而至的新能源车自燃,让民众纷纷对搭载三元锂电池的汽车,甚至所有的新能源车产生了畏惧。

并有诸多车友撂下号称“两绝”的狠话:绝不买新能源车,绝不把车停在新能源车旁边。

如果购买新能源车的意愿逐渐降低,首当其冲受到影响的就是三元锂电。宁德时代正是嗅到了这种潜在威胁,才出面维护自身多年打造的良好声誉。


 

通过针刺测试,就安全?


从技术角度,我们如何来看待这件事?

对于针刺实验本身,我们首先需要明确,针刺测试是针对电芯的测试,用钢针来对抗电池坚硬的金属外壳确实没有任何意义。

身为动力电池翘楚的宁德时代,不应该用这种方式来鉴定瓜客们的智商。




但有一点,我赞同宁德时代的说法,即通过针刺测试并不能意味着绝对安全。

如中国科学院院士欧阳明高所说,电池安全事故就是发生热失控,而热失控有很多诱发因素。针刺实验是用来模拟这些热失控诱因的一种方法。

既然是模拟,就只能体现出电池安全事故的大多数情况,势必无法涵盖全部失效模式,因此通过针刺测试并不能等于电池绝对安全。

但比亚迪销售公司副总李云飞曾经说过的这句话,也并非没有道理。




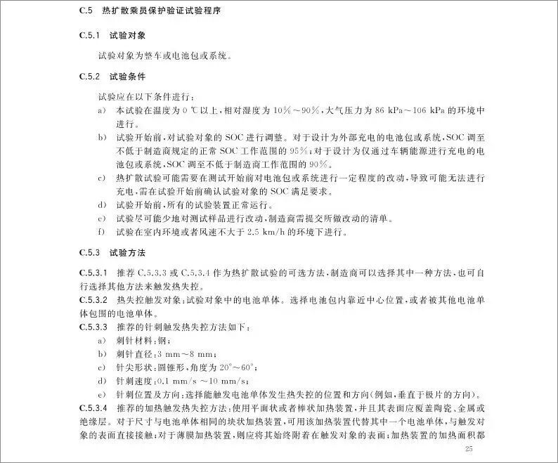
5月12日,国家发布了三项针对电动汽车的强制性标准,即《电动汽车安全要求》《电动客车安全要求》《电动汽车用动力蓄电池安全要求》。这些标准是我国电动汽车领域的首批强制性国家标准,将于2021年1月1日起正式实施。

其中,GB 38031-2020《电动汽车用动力蓄电池安全要求》,并没有要求动力电池生产厂家必须进行电池单体针刺测试;只是在第25页,针对热扩散试验给出了两种触发热失控的推荐方法,其中一种是针刺触发热失控。但只是推荐,并未强制执行针刺。




从这个角度来讲,动力电池厂家让自家电池满足针刺要求,相当于选择做了超纲题。能通过针刺,就意味着在现行国家标准下相对较为安全。

本次比宁之间的隔空论战,归根结底是对市场中消费信心的争夺。原本市场对三元锂电和磷酸铁锂,已经在续航与价格上作出选择,但随着技术迭代新品推出,加上自燃事件频发,平衡或将被打破。

从行业发展角度来讲,这种隔空论战也不是完全的口水。它对于实验本身有效性的探讨,能够有利于相关行业标准的完善,对促进新能源行业的发展有积极作用。

在评估动力电池安全性时,我们也应该放眼电池系统的整体与系统安全。
国外整车厂对于整车安全的共识,已由单体安全逐步向系统安全转变了。

当然,在单体安全基础上保障系统安全,是最好的咯。

文章转载自:autocarweekly

联系我们

纽伦堡会展(上海)有限公司
地址:上海市静安区天目西路218号嘉里不夜城(第一座)3507-3510室
联系人:Ms. Lucy Lu
电话:+86 (0)21 60361240
          +86 15201972706
邮箱:lucy.lu@nm-china.com.cn

关注我们